金桥法谈 | 民政部关于贯彻落实《中华人民共和国民法典》中有关婚姻登记规定的通知

民政部文件
民发〔2020〕116号
民政部关于贯彻落实《中华人民共和国民法典》中有关婚姻登记规定的通知
各省、自治区、直辖市民政厅(局),各计划单列市民政局,新疆生产建设兵团民政局:
《中华人民共和国民法典》(以下简称《民法典》)将于2021年1月1日起施行。根据《民法典》规定,对婚姻登记有关程序等作出如下调整:
一、婚姻登记机关不再受理因胁迫结婚请求撤销业务
《民法典》第一千零五十二条第一款规定:“因胁迫结婚的,受胁迫的一方可以向人民法院请求撤销婚姻。”因此,婚姻登记机关不再受理因胁迫结婚的撤销婚姻申请,《婚姻登记工作规范》第四条第三款、第五章废止,删除第十四条第(五)项中“及可撤销婚姻”、第二十五条第(二)项中“撤销受胁迫婚姻”及第七十二条第(二)项中“撤销婚姻”表述。
二、调整离婚登记程序
根据《民法典》第一千零七十六条、第一千零七十七条和第一千零七十八条规定,离婚登记按如下程序办理:
(一)申请。夫妻双方自愿离婚的,应当签订书面离婚协议,共同到有管辖权的婚姻登记机关提出申请,并提供以下证件和证明材料:
1.内地婚姻登记机关或者中国驻外使(领)馆颁发的结婚证;
2.符合《婚姻登记工作规范》第二十九条至第三十五条规定的有效身份证件;
3.在婚姻登记机关现场填写的《离婚登记申请书》(附件1)。
(二)受理。婚姻登记员按照《婚姻登记工作规范》有关规定对当事人提交的上述材料进行初审。
申请办理离婚登记的当事人有一本结婚证丢失的,当事人应当书面声明遗失,婚姻登记员可以根据另一本结婚证受理离婚登记申请;申请办理离婚登记的当事人两本结婚证都丢失的,当事人应当书面声明结婚证遗失并提供加盖查档专用章的结婚登记档案复印件,婚姻登记员可根据当事人提供的,上述材料受理离婚登记申请。
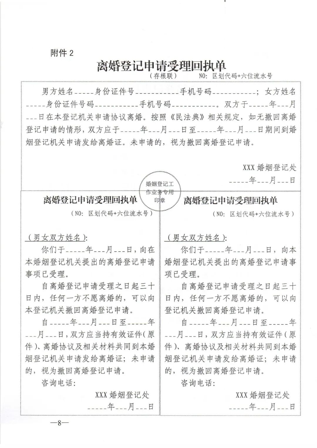
婚姻登记员对当事人提交的证件和证明材料初审无误后,发给《离婚登记申请受理回执单》(附件2)。不符合离婚登记申请条件的,不予受理。当事人要求出具《不予受理离婚登记申请告知书》(附件3)的,应当出具。
(三)冷静期。自婚姻登记机关收到离婚登记申请并向当事人发放《离婚登记申请受理回执单)》之日起三十日内,任何一方不愿意离婚的,可以持本人有效身份证件和《离婚登记申请受理回执单》(遗失的可不提供,但需书面说明情况),向受理离婚登记申请的婚姻登记机关撤回离婚登记申请,并亲自填写《撤回离婚登记申请书》(附件4)。经婚姻登记机关核实无误后,发给《撤回离婚登记申请确认单》(附件5),并将《离婚登记申请书》、《撤回离婚登记申请书》与《撤回离婚登记申请确认单(存根联)》一并存档。
自离婚冷静期届满后三十日内,双方未共同到婚姻登记机关申请发给离婚证的,视为撤回离婚登记申请。
(四)审查。自离婚冷静期届满后三十日内(期间届满的最后一日是节假日的,以节假日后的第一日为期限届满的日期),双方当事人应当持《婚姻登记工作规范》第五十五条第(四)至(七)项规定的证件和材料,共同到婚姻登记机关申请发给离婚证。
婚姻登记机关按照《婚姻登记工作规范》第五十六条和第五十七条规定的程序和条件执行和审查。婚姻登记机关对不符合离婚登记条件的,不予办理。当事人要求出具《不予办理离婚登记告知书》(附件7)的,应当出具。
(五)登记(发证)。婚姻登记机关按照《婚姻登记工作规范》第五十八条至六十条规定,予以登记,发给离婚证。
离婚协议书一式三份,男女双方各一份并自行保存,婚姻登记处存档一份。婚姻登记员在当事人持有的两份离婚协议书上加盖“此件与存档件一致,涂改无效。××××婚姻登记处××××年××月××日”的长方形红色印章并填写日期。多页离婚协议书同时在骑缝处加盖此印章,骑缝处不填写日期。当事人亲自签订的离婚协议书原件存档。婚姻登记处在存档的离婚协议书加盖“×××登记处存档件××××年××月××日”的长方形红色印章并填写日期。
三、离婚登记档案归档
婚姻登记机关应当按照《婚姻登记档案管理办法》规定建立离婚登记档案、形成电子档案。
归档材料应当增加离婚登记申请环节所有材料(含附件1、4、5)。
四、工作要求
(一)加强宣传培训。要将本《通知》纳入信息公开的范围,将更新后的婚姻登记相关规定和工作程序及时在相关网站、婚姻登记场所公开,让群众知悉婚姻登记的工作流程和工作要求,最大限度做到便民利民。要抓紧开展教育培训工作,使婚姻登记员及时掌握《通知》的各项规定和要求,确保婚姻登记工作依法依规开展。
(二)做好配套衔接。要加快推进本地区相关配套制度的“废改立”工作,确保与本《通知》的规定相一致。要做好婚姻登记信息系统的升级,及时将离婚登记的申请、撤回等环节纳入信息系统,确保婚姻登记程序的有效衔接。
(三)强化风险防控。要做好分析研判,对《通知》实施过程中可能出现的风险和问题要有应对措施,确保矛盾问题得到及.时处置。要健全请示报告制度,在通知执行过程中遇到的重要问题和有关情况,要及时报告民政部。
本通知自2021年1月1日起施行。《民政部关于印发〈婚姻登记工作规范〉的通知》(民发〔2015〕230号)中与本通知不一致的,以本通知为准。
附件:
1.离婚登记申请书
2.离婚登记申请受理回执单
3.不予受理离婚登记申请告知书
4.撤回离婚登记申请书
5.撤回离婚登记申请确认单
6.离婚登记声明书
7.不予办理离婚登记告知书
8.离婚登记审查处理表
民政部
2020年11月24日
◆文章转自:民政部办公厅
推荐阅读

















